Diagramme du processus d’assainissement, de remise en état et de renonciation
Entrée en vigueur : 1er août 2019
Format PDF (586 Ko, 1 page)
Abréviations
- EES – Évaluation environnementale de site
- PA – Plan d'assainissement
- PGIC – Pétrole et gaz des Indiens du Canada
- PN – Première Nation
- RCB – Résolution du conseil de bande
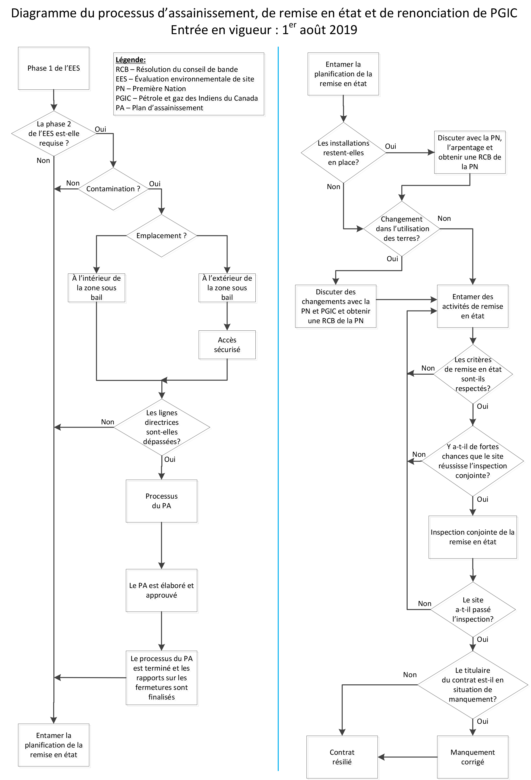
Description de la Diagramme du processus d’assainissement, de remise en état et de renonciation de PGIC (entrée en vigueur : 1er août 2019)
Les encadrés relatifs aux points de décision sont en forme de losange, tandis que les encadrés relatifs aux processus par étape sont en forme de rectangle.
Le diagramme du processus commence avec l’encadré d’étape rectangulaire où l’on peut lire « Phase 1 de l’EES ». Une flèche mène à un autre encadré de décision en losange où l’on peut lire « La phase 2 de l’EES est-elle requise? » À partir de cet encadré, il y a une flèche « oui » et une flèche « non ».
Si la réponse est « oui », une flèche mène à un autre encadré de décision en losange où l’on peut lire « Contamination? »
Si la réponse est « non », une flèche mène à un autre encadré d’étape rectangulaire où l’on peut lire « Entamer la planification de la remise en état ».
À partir de l’encadré de décision en losange où l’on peut lire « Contamination? », deux flèches partent de l’encadré « oui » ou « non ».
Si la réponse est « oui », une flèche mène à un autre encadré de décision en losange où l’on peut lire « Emplacement? » Deux flèches pointent vers deux encadrés d’étape rectangulaires où l’on peut lire « À l’extérieur de la zone sous bail » et « À l’intérieur de la zone sous bail ».
De l’encadré d’étape rectangulaire où l’on peut lire « À l’extérieur de la zone sous bail », une flèche mène à un autre encadré rectangulaire où l’on peut lire « Accès sécurisé ». Une flèche mène à cet encadré et rejoint la flèche qui le lie à l’encadré « Les lignes directrices sont-elles dépassées? » Description ci-dessous.
De l’encadré d’étape rectangulaire portant sur le bail, une flèche mène à un autre encadré de décision en losange où l’on peut lire « Les lignes directrices sont-elles dépassées? »
Si la réponse est « non », une flèche mène à un autre encadré d’étape rectangulaire où l’on peut lire « Entamer la planification de la remise en état ».
Si la réponse est « oui », une flèche mène à un encadré d’étape rectangulaire où l’on peut lire « Processus du PA ».
De l’encadré d’étape rectangulaire du PA, une flèche mène à un encadré d’étape rectangulaire où l’on peut lire « Le PA est élaboré et approuvé ».
Une flèche mène de l’encadré d’étape rectangulaire portant sur le PA élaboré et approuvé à un autre encadré d’étape rectangulaire où l’on peut lire « Le processus du PA est terminé et les rapports sur les fermetures sont finalisés ».
Une flèche mène à un autre encadré d’étape rectangulaire où l’on peut lire « Entamer la planification de la remise en état ».
Une flèche pointe vers un autre encadré de décision en losange où l’on peut lire « Les installations restent-elles en place? » Une flèche « oui » et une flèche « non » partent de l’encadré.
Si la réponse est « oui », une flèche mène à un encadré d’étape rectangulaire où l’on peut lire « Enquêter et obtenir une RCB de la PN ». Une flèche mène à l’autre encadré décrit ci-dessous.
Si la réponse est « non », une flèche pointe vers un autre encadré de décision en losange où l’on peut lire « Changement dans l’utilisation des terres? » Une flèche « oui » et une flèche « non » partent de l’encadré.
Si la réponse est « oui », une flèche mène à un encadré d’étape rectangulaire où l’on peut lire « Discuter des changements avec la PN et PGIC et obtenir une RCB de la PN ». Une flèche mène à l’autre encadré décrit ci-dessous.
Si la réponse est « non », une flèche mène à un encadré d’étape rectangulaire où l’on peut lire « Entamer des activités de remise en état ».
Une flèche relie l’encadré où l’on peut lire « Entamer des activités de remise en état » et l’encadré de décision en losange où l’on peut lire « Les critères de remise en état sont-ils respectés? » Une flèche « oui » et une flèche « non » partent de l’encadré.
Si la réponse est « non », une flèche retourne à l’encadré de remise en état.
Si la réponse est « oui », une flèche pointe vers un autre encadré de décision en losange où l’on peut lire « Y a-t-il de fortes chances que le site réussisse l’inspection conjointe? » Une flèche « oui » et une flèche « non » partent de l’encadré.
Si la réponse est « non », une flèche retourne à l’encadré de remise en état.
Si la réponse est « oui », une flèche retourne à un encadré d’étape rectangulaire où l’on peut lire « Inspection conjointe de la remise en état ».
Une flèche pointe vers un autre encadré de décision en losange où l’on peut lire « Le site a-t-il passé l’inspection? » Une flèche « oui » et une flèche « non » partent de l’encadré.
Si la réponse est « non », une flèche retourne à l’encadré de remise en état.
Si la réponse est « oui », une flèche mène à un autre encadré de décision en losange où l’on peut lire « Le titulaire du contrat est-il en situation de manquement? » Une flèche « oui » et une flèche « non » partent de l’encadré.
Si la réponse est « oui », une flèche mène à un autre encadré d’étape où l’on peut lire « Manquement corrigé ». Une flèche mène à l’autre encadré décrit ci-dessous.
Si la réponse est « non », une flèche pointe vers un autre encadré d’étape rectangulaire où l’on peut lire « Contrat résilié ».
Remarques :
- 1. En ce qui concerne la renonciation partielle ou les questions relatives aux routes d'accès sans issue, communiquez avec l'équipe chargée de la gestion des baux de PGIC pour connaître les exigences supplémentaires.
- 2. PGIC recommande le regroupement des RCB, dans la mesure du possible, afin de réduire le fardeau administratif des Premières Nations.
- 3. Une EES – phase II ou un PA peuvent être exigés pour combler les lacunes du site.
- 4. PGIC vise à respecter une norme de service de 18 mois pour l'inspection conjointe de la remise en état.